中国政府网
省政府
市政府
智能问答
无障碍
关怀版
繁體
登录
注册
admin,欢迎您!
退出
首页
领导简介
走进萝北
萝北要闻
政务服务
政府信息公开
政民互动
专题专栏
您当前的位置:
首页
>
公示公告
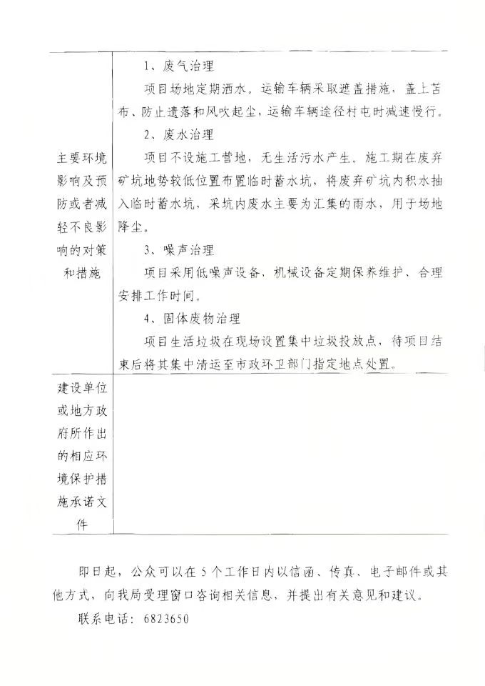
萝北县建新采石场废弃矿坑生态修复治理项目环评审批前公示
日期:2025-05-30
来源:
鹤岗市萝北生态环境局
hi!我是智小龙
关闭